
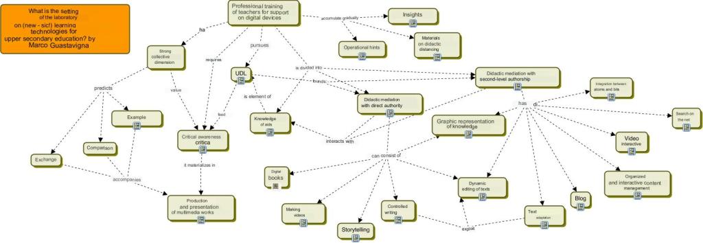
Risposta di LLava: The image displays a concept map with various boxes and lines connecting them, representing a network of ideas or a flowchart. The boxes are arranged in different levels, indicating a hierarchical structure or a tree-like organization. Some boxes are larger and more prominent, suggesting they represent more significant concepts or ideas, while smaller boxes might represent more specific or detailed information. The lines connecting the boxes help to visualize the relationships and dependencies between the different concepts or ideas, providing a clear representation of how they are interconnected.
Prompt: Are you capable of entering into the merits of textual contents?
Risposta: Yes, as a language model, I can analyze and understand the textual contents of a concept map or any other text. I can provide insights, summarize information, or even generate new text based on the content of the map or any other input provided to me.
Prompt: Analyze and understand the textual contents of the map
Risposta: As an AI visual assistant, I can analyze and understand the textual contents of the map, but I would need more specific information about the contents of the concept map to provide a detailed analysis. The concept map appears to have various boxes and lines connecting them, which suggests a hierarchical structure or a network of interconnected ideas. To better understand the contents, you could provide a more detailed description of the concepts or ideas represented in the map, as well as any specific relationships or dependencies between them. This would allow me to provide a more accurate analysis of the textual contents and their significance within the concept map.
[L’immagine mostra una mappa concettuale con varie caselle e linee che le collegano, rappresentando una rete di idee o un diagramma di flusso. Le scatole sono disposte in diversi livelli, indicando una struttura gerarchica o un’organizzazione ad albero. Alcune caselle sono più grandi e più prominenti, suggerendo che rappresentano concetti o idee più significativi, mentre le caselle più piccole potrebbero rappresentare informazioni più specifiche o dettagliate. Le linee che collegano le scatole aiutano a visualizzare le relazioni e le dipendenze tra i diversi concetti o idee, fornendo una chiara rappresentazione di come sono interconnessi.
Prompt: sei in grado di entrare nel merito dei contenuti testuali?
Risposta: Sì, come modello linguistico, posso analizzare e comprendere i contenuti testuali di una mappa concettuale o di qualsiasi altro testo. Posso fornire approfondimenti, riassumere informazioni o persino generare nuovo testo in base al contenuto della mappa o a qualsiasi altro input fornitomi.
Prompt: Analizza e comprendi i contenuti testuali della mappa
Risposta: Come assistente visivo AI, posso analizzare e comprendere i contenuti testuali della mappa, ma avrei bisogno di informazioni più specifiche sui contenuti della mappa concettuale per fornire un’analisi dettagliata. La mappa concettuale sembra avere varie scatole e linee che le collegano, il che suggerisce una struttura gerarchica o una rete di idee interconnesse. Per comprendere meglio i contenuti, è possibile fornire una descrizione più dettagliata dei concetti o delle idee rappresentati nella mappa, nonché di eventuali relazioni o dipendenze specifiche tra di essi. Questo mi permetterebbe di fornire un’analisi più accurata dei contenuti testuali e del loro significato all’interno della mappa concettuale. – Traduzione di Microsoft Word]
