
L’accrocco mi dà del lei e dice meglio di me, autore dello schema, quello che sarebbe necessario fare, anziché gingillarsi – oltre che con la didattica – con i massimi sistemi e le grandi citazioni.
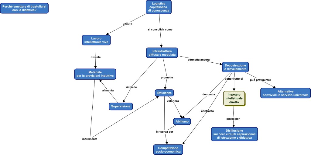
Senza lavoro intellettuale (cooperativo, mutualistico, dialogico) la partita contro la logistica capitalista della conoscenza è infatti perduta senza nemmeno combattere.
I documenti qui sopra sono l’ennesimo esempio paradossale del dispiegarsi di un approccio efficientista e abilista anche a proposito di idee che si oppongono a questa visione del mondo, della cultura, delle relazioni umane.
