Pubblichiamo il cofanetto che riunisce 11 volumi via via realizzati in forma distinta, ma tutti secondo questi principi:
- compito dell’essere umano è concepire un tema, un target e un approccio a cui rivolgere il prodotto testuale;
- compito del dispositivo (prevalentemente, ma non solo, Wordgenie, “canale” verso ChatGPT per conto di Designrr) è raccattare tra i propri materiali di addestramento, regolarità, modelli, pattern e configurazioni quanto serve per trattare il tema secondo l’approccio richiesto e in funzione del pubblico di destinazione.
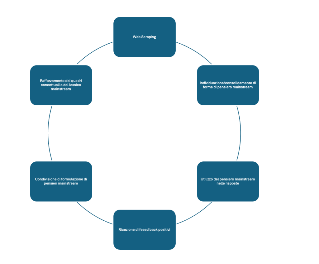
Lo schema operativo, cognitivo e culturale di funzionamento dei dispositivi conversazionali (generalisti e specifici) è infatti questo:

Questo processo ciclico è con ogni evidenza molto efficiente per la produzione di materiali a proposito degli argomenti tipici del Pensiero Pedagogico Unico, per esempio il rapporto tra dispositivi digitali, innovazione e apprendimento.
A questo è dedicato il cofanetto, rivolto in particolare a chi sostiene concorsi scolastici, ma anche a chi è in servizio.
Chi fosse invece interessato ai singoli volumi, li trova qui di seguito, in formato sfogliabile (cliccare sull’immagine per raggiungere la pagina di accesso):










