Analizza il file che ti incollo
[in formato markdown, la mappa mentale in immagine]

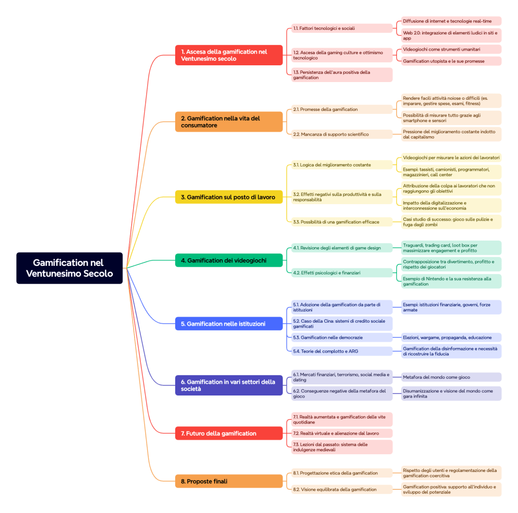
Il file che mi hai fornito presenta un’analisi approfondita della gamification nel Ventunesimo secolo, articolata in diversi ambiti della vita contemporanea. Ecco un riassunto e un’analisi dei punti principali:
1. Ascesa della gamification
- Viene sottolineata la crescita della gamification grazie a fattori tecnologici (internet, smartphone) e sociali (cultura videoludica).
- C’è ottimismo riguardo alla capacità della gamification di affrontare sfide globali, come l’uso di videogiochi per fini umanitari.
2. Vita del consumatore
- La gamification promette di facilitare compiti quotidiani e migliorare le prestazioni personali, sfruttando la tecnologia per monitorare e misurare tutto.
- Tuttavia, si evidenzia una mancanza di prove scientifiche a supporto di alcuni di questi benefici e una pressione costante verso il miglioramento personale, spesso legata al capitalismo.
3. Gamification sul posto di lavoro
- Viene introdotta la logica del miglioramento continuo, in cui la gamification è utilizzata per valutare le prestazioni lavorative (esempi: tassisti, programmatori, magazzinieri).
- Si sottolineano gli effetti negativi, come lo stress e la responsabilizzazione eccessiva dei lavoratori.
- Ci sono comunque esempi di applicazioni efficaci della gamification.
4. Gamification dei videogiochi
- Gli sviluppatori utilizzano elementi di design (loot box, traguardi) per massimizzare engagement e profitti.
- Si discute l’equilibrio tra il divertimento e il profitto e viene citato l’esempio di Nintendo, che resiste alla gamification spinta.
5. Gamification nelle istituzioni
- La gamification viene adottata da governi, eserciti e istituzioni finanziarie.
- Si cita il caso della Cina con il sistema di credito sociale gamificato.
- Si riflette anche sulla gamification nelle democrazie, tra cui elezioni e propaganda, e il fenomeno della disinformazione.
6. Gamification in vari settori
- La metafora del mondo come gioco viene esplorata in contesti come mercati finanziari, terrorismo e social media.
- Si mettono in luce le conseguenze negative, come la disumanizzazione e la percezione della vita come una competizione costante.
7. Futuro della gamification
- Vengono esplorati scenari futuri, come la realtà aumentata per gamificare la vita quotidiana e l’uso della realtà virtuale che potrebbe alienare i lavoratori.
8. Proposte finali
- Si conclude con l’importanza di una progettazione etica della gamification, per evitare pratiche coercitive e rispettare gli utenti.
- La gamification dovrebbe sostenere lo sviluppo individuale e non essere uno strumento puramente economico.
Analisi:
- Il documento analizza in modo critico i vari aspetti della gamification, mettendo in luce opportunità e rischi.
- La visione è bilanciata: se da un lato vengono esaltate le potenzialità della gamification, dall’altro si evidenziano i rischi legati alla sovra-applicazione e alla mancanza di regolamentazione.
- Le applicazioni pratiche nei diversi settori (lavoro, istituzioni, giochi) mostrano come la gamification possa essere sia un’opportunità che un pericolo, a seconda dell’uso e dell’intenzione dietro.
Questa struttura fornisce una visione completa, affrontando i vari ambiti in cui la gamification sta avendo un impatto significativo.
sei in grado di visualizzare in modo grafico il contenuto?
Posso creare una rappresentazione grafica del contenuto utilizzando una mappa concettuale [anche l’accrocco si confonde – NdR] o un diagramma a blocchi per evidenziare i punti principali e le connessioni tra di essi. Lascia che prepari una visualizzazione per te!
Ecco una mappa concettuale del contenuto che hai fornito. Mostra le principali sezioni e sottosezioni, mettendo in evidenza i legami tra i vari temi trattati riguardo alla gamification nel Ventunesimo secolo. Questo tipo di visualizzazione aiuta a comprendere meglio la struttura complessiva e i rapporti tra i concetti principali.
Puoi visualizzarla in modo che non ci siano sovrapposizioni tra elementi?

Ecco la mappa concettuale aggiornata, con una disposizione più chiara e senza sovrapposizioni tra gli elementi. Ora i concetti principali e le connessioni tra di essi dovrebbero essere più facilmente leggibili.
Ci sono parecchie parti non leggibili.
Hai ragione, ci sono alcune parti della mappa che risultano difficili da leggere. Potrei ridurre il numero di informazioni per nodo o provare un altro tipo di visualizzazione più compatta e chiara, come un diagramma a blocchi o una suddivisione gerarchica. Posso anche generare più sezioni separate per mantenere la leggibilità.
Come preferisci procedere?
suddivisione gerarchica
Perfetto! Creerò una visualizzazione gerarchica suddividendo il contenuto in livelli per migliorare la leggibilità. Partirò dai temi principali e andrò a dettagliare progressivamente le sezioni.
Mi metto subito al lavoro!
Sembra che il diagramma Sankey non sia adatto per rappresentare la gerarchia in questo caso a causa delle connessioni tra i vari livelli che non si bilanciano correttamente.
Posso utilizzare un’altra struttura gerarchica, come un diagramma ad albero o un organigramma, che sarà più efficace per suddividere i concetti in modo leggibile. Vuoi che provi con uno di questi?
albero
Sembra che al momento non possa eseguire l’analisi avanzata dei dati. Ti invito a riprovare più tardi. Se preferisci, posso descrivere la struttura dell’albero in dettaglio o assisterti in un altro modo.
Hai raggiunto il limite per l’analisi dei dati. Fai l’upgrade a ChatGPT Plus o riprova domani dopo le ore 07:00.
