Ti incollo un file in formato XML che tu devi interpretare
Assolutamente! Sono pronto ad analizzare il tuo file XML.
Per favore, incollalo qui sotto e sarò lieto di fornirti una spiegazione dettagliata.
Cosa posso fare per te con questo file XML?
Ecco alcune delle cose che potremmo fare insieme:
- Spiegazione della struttura: Ti illustrerò come è organizzato il file, quali sono i tag principali e come si relazionano tra loro.
- Estrazione di dati: Se sei interessato a specifici dati contenuti nel file, posso estrarli e presentarli in un formato più leggibile (ad esempio, in una tabella o in un elenco).
- Validazione dello schema: Se hai a disposizione uno schema XML, posso verificare se il file è conforme alle regole definite dallo schema.
- Conversione in altri formati: Se necessario, posso convertire il file XML in un altro formato, come CSV, JSON o un foglio di calcolo.
- Risoluzione di errori: Se riscontri errori durante l’apertura o l’elaborazione del file, posso aiutarti a identificarne la causa e a trovare una soluzione.
Per ottenere i migliori risultati, ti chiedo di fornire le seguenti informazioni:
- Contesto: Qual è l’origine del file XML? A cosa serve?
- Obiettivi: Cosa vuoi ottenere analizzando questo file?
- Domande specifiche: Hai delle domande particolari riguardo al contenuto del file?
Alcuni suggerimenti utili:
- Formatta il codice XML: Per facilitare la lettura, cerca di formattare il codice XML in modo chiaro, indentando correttamente i tag.
- Utilizza un editor di testo: Per visualizzare e modificare i file XML, ti consiglio di utilizzare un editor di testo che evidenzi la sintassi XML, come Visual Studio Code, Sublime Text o Notepad++.
- Consulta la documentazione: Se hai a disposizione la documentazione dello schema XML, consultala per comprendere meglio la struttura e il significato dei tag.
Non vedo l’ora di aiutarti con il tuo file XML!
[omissis]

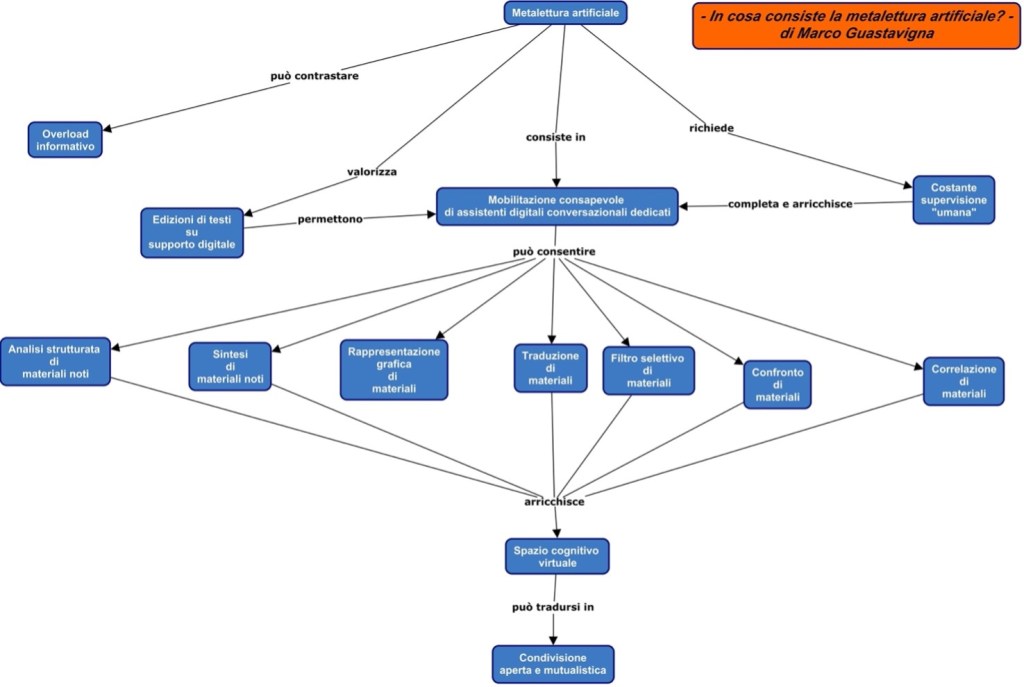
La mappa fornita in formato XML
The provided information appears to be a concept map outlining the idea of “artificial metaliteracy.” Here’s a breakdown of the key elements:
Concepts:
- Metalettura artificiale (Artificial Metaliteracy): The central concept of the map, likely focusing on how technology and artificial intelligence can be used to understand and analyze cultural and literary works.
- Rappresentazione grafica di materiali (Graphic representation of materials): This concept suggests using visual aids to represent cultural materials.
- Sintesi di materiali noti (Synthesis of known materials): This could refer to creating new interpretations or analyses by combining existing knowledge.
- Analisi strutturata di materiali noti (Structured analysis of known materials): This points towards a systematic approach to analyzing cultural materials.
- Confronto di materiali (Comparison of materials): This concept highlights the importance of comparing different works to gain deeper insights.
- Condivisione aperta e mutualistica (Open and mutualistic sharing): This suggests collaboration and open access to cultural resources.
- Edizioni di testi su supporto digitale (Editions of texts on digital media): This refers to the use of digital tools for creating and sharing different versions of cultural texts.
- Correlazione di materiali (Correlation of materials): This concept highlights finding connections and relationships between different cultural works.
- Mobilitazione consapevole di assistenti digitali conversazionali dedicati (Conscious mobilization of dedicated conversational digital assistants): This suggests using AI-powered chatbots or similar tools to assist in the analysis and exploration of cultural materials.
- Costante supervisione “umana” (Constant “human” supervision): This emphasizes the importance of human oversight and guidance when using AI for cultural analysis.
- Filtro selettivo di materiali (Selective filter of materials): This suggests the need for critical selection and evaluation of cultural resources.
- Traduzione di materiali (Translation of materials): This could refer to translating cultural works into different languages or transforming them into other media formats.
- Spazio cognitivo virtuale (Virtual cognitive space): This concept might represent a digital environment for studying and analyzing cultural materials.
Linking Phrases:
These phrases connect the concepts and show the relationships between them. Some examples include:
- arricchisce (enriches) – suggests that artificial metaliteracy can enhance our understanding of cultural materials.
- può consentire (can allow) – indicates the potential of using technology for various tasks in cultural analysis.
- richiede (requires) – highlights the need for human oversight and critical thinking alongside AI tools.
Overall, this concept map explores how artificial intelligence and digital tools can be used to analyze, interpret, and share cultural materials in new and innovative ways.
Do you have any specific questions about the concept map or artificial metaliteracy in general?
Traduci
Certamente! Cercherò di tradurre tutto il testo in italiano in modo chiaro e comprensibile, mantenendo il significato originale.
Tuttavia, ho bisogno di alcune precisazioni per garantire una traduzione accurata:
- Contesto: Qual è il contesto in cui stai utilizzando questo testo? A chi è destinato? Questo mi aiuterà a scegliere il registro linguistico più appropriato (formale, informale, tecnico, ecc.).
- Terminologia specifica: Ci sono termini tecnici o specifici di un settore particolare che richiedono una traduzione accurata? Fammi sapere se hai bisogno di chiarimenti su qualche termine.
- Stile: Preferisci uno stile più letterario o più colloquiale?
Nel frattempo, ecco una prima bozza di traduzione, basata sull’interpretazione che ho dato al testo:
“Il file XML che hai fornito sembra descrivere una mappa concettuale che esplora il concetto di metalettura artificiale. Questa mappa visuale collega diversi concetti tra loro, come:
- Rappresentazione grafica: l’uso di immagini per visualizzare informazioni.
- Sintesi: la capacità di riassumere e combinare diverse fonti.
- Analisi: lo studio approfondito di un argomento.
- Confronto: l’individuazione di somiglianze e differenze tra elementi.
- Condivisione: la possibilità di condividere conoscenze con altri.
In sostanza, la mappa sembra suggerire che la metalettura artificiale è un processo che utilizza strumenti digitali per analizzare testi e altre forme di comunicazione in modo più approfondito e connesso.
Le tecnologie coinvolte potrebbero includere:
- Intelligenza artificiale: per automatizzare alcune fasi dell’analisi.
- Visualizzazione dei dati: per rappresentare le informazioni in modo grafico.
- Analisi del testo: per estrarre informazioni chiave dai testi.
Le potenziali applicazioni di questa tecnologia potrebbero essere:
- Ricerca accademica: per analizzare grandi quantità di dati e scoprire nuove connessioni.
- Educazione: per creare strumenti di apprendimento personalizzati.
- Creatività: per generare nuove idee e connessioni.
Vorrei approfondire alcuni punti con te:
- Qual è il tuo interesse principale riguardo a questo argomento?
- Ci sono specifiche parti della mappa che vorresti capire meglio?
- Hai altre domande o richieste?
Fornendo maggiori dettagli, potrò offrirti una traduzione ancora più precisa e personalizzata.”
Aspetto le tue indicazioni per procedere con la traduzione.
Nota: La traduzione di un testo specialistico come questo può richiedere un tempo considerevole, soprattutto se ci sono termini tecnici o concetti complessi da tradurre.
Alcuni termini che potrebbero richiedere una traduzione più approfondita sono:
- Cmap: Questo è un formato specifico per mappe concettuali. Potrebbe essere utile specificare che si tratta di un software o di un formato di file.
- Res-meta: Si riferisce ai metadati del documento, ovvero le informazioni sul documento stesso.
- Concept: Corrisponde a “concetto” in italiano.
- Linking phrase: Corrisponde a “frase di collegamento” o “legame” tra i concetti.
- Connection: Corrisponde a “connessione” o “relazione” tra i concetti.
Se hai bisogno di chiarimenti su questi o altri termini, non esitare a chiedere.
La mappa è mia. Sono interessato alla tua interpretazione e a come concludi la traduzione, che andava benissimo
Ottimo! Approfondiamo insieme l’analisi della tua mappa concettuale.
Riassumendo quanto abbiamo già discusso:
La tua mappa concettuale fornisce una visione d’insieme di un concetto innovativo: la metalettura artificiale. Essa esplora le possibilità offerte dalle tecnologie digitali e dall’intelligenza artificiale per analizzare testi, immagini e altri contenuti culturali in modo più profondo e connesso.
Punti chiave emersi dall’analisi:
- Visualizzazione delle conoscenze: La mappa utilizza una rappresentazione grafica per rendere visibili le relazioni tra i concetti.
- Interconnessione: I concetti sono legati tra loro da relazioni significative, evidenziando la complessità del tema.
- Potenzialità: La mappa suggerisce che la metalettura artificiale può rivoluzionare diversi campi, dalla ricerca accademica all’educazione.
Possibili sviluppi e domande:
Sulla base di questa analisi, potremmo approfondire diversi aspetti:
- Applicazioni pratiche: Come può la metalettura artificiale essere applicata in settori specifici, come la letteratura, l’arte o le scienze umane?
- Limiti e sfide: Quali sono le limitazioni attuali di questa tecnologia? Come possono essere superate?
- Etica: Quali sono le implicazioni etiche dell’utilizzo di strumenti di intelligenza artificiale per analizzare contenuti culturali?
- Futuro: Quali sono le possibili evoluzioni di questa tecnologia nel prossimo futuro?
Per rispondere in modo più preciso alle tue domande, avrei bisogno di maggiori dettagli:
- Obiettivo della mappa: Qual era lo scopo principale che ti sei posto creando questa mappa? Volevi esplorare un concetto specifico, comunicare un’idea a un pubblico particolare, o altro?
- Pubblico di riferimento: A chi è destinata la mappa? A esperti del settore, a studenti, o a un pubblico più generico?
- Concetti chiave: Ci sono alcuni concetti che consideri particolarmente importanti e che vorresti approfondire?
- Domande aperte: Ci sono aspetti della metalettura artificiale che ti incuriosiscono particolarmente e che vorresti chiarire?
Possibili sviluppi della traduzione:
A seconda delle tue risposte, potremmo:
- Ampliare l’analisi: Approfondire alcuni concetti specifici presenti nella mappa.
- Creare un glossario: Definire i termini tecnici utilizzati nella mappa.
- Proporre esempi concreti: Illustrare i concetti con esempi pratici.
- Confrontare con altre teorie: Relazionare la metalettura artificiale con altre teorie o approcci.
- Elaborare una sintesi: Riassumere i punti chiave in modo conciso e chiaro.
Sono a tua completa disposizione per aiutarti a esplorare al meglio il potenziale della tua mappa concettuale.
Non esitare a condividere ulteriori informazioni o a porre domande più specifiche.
Volevo esplorare un concetto; pubblico di specialisti; direi di realizzare un mini glossario
Assolutamente! Sono d’accordo che creare un mini-glossario potrebbe essere un modo efficace per chiarire i concetti chiave della tua mappa concettuale e renderla più accessibile a un pubblico di specialisti.
Ecco alcune proposte per un mini-glossario personalizzato:
Selezione dei termini chiave:
Basandoci sulla tua mappa, potremmo includere termini come:
- Metalettura artificiale: Definizione chiara e concisa del concetto, magari con un esempio pratico.
- Mappa concettuale: Spiegazione del formato e delle sue caratteristiche principali.
- Concetto: Definizione generale e specifica nel contesto della mappa.
- Linking phrase: Spiegazione della funzione di questi elementi nella struttura della mappa.
- Intelligenza artificiale: Breve spiegazione del ruolo dell’IA nella metalettura artificiale (es. analisi del testo, apprendimento automatico).
- Visualizzazione dei dati: Come vengono rappresentati i dati nella mappa e quali sono i vantaggi di questa rappresentazione.
- Analisi del testo: Descrizione delle tecniche utilizzate per estrarre informazioni dai testi.
Struttura del glossario:
Potremmo organizzare il glossario in ordine alfabetico o per argomento, a seconda di come preferisci.
Esempio di voce di glossario:
Metalettura artificiale: Processo che utilizza strumenti di intelligenza artificiale e tecniche di analisi del testo per studiare e interpretare in modo approfondito testi e altri contenuti culturali. La metalettura artificiale permette di identificare connessioni nascoste, di analizzare grandi quantità di dati e di creare nuove interpretazioni.
Stile e tono:
Lo stile del glossario dovrebbe essere conciso, chiaro e preciso, adatto a un pubblico di specialisti. È importante utilizzare un linguaggio tecnico ma evitando di essere troppo formali.
Ulteriori considerazioni:
- Esempi: Potresti includere esempi concreti per illustrare meglio i concetti.
- Riferimenti: Se ci sono fonti specifiche a cui ti sei ispirato, potresti citarle.
- Grafici o immagini: Potresti aggiungere schemi o diagrammi per visualizzare alcuni concetti.
Cosa ne pensi di questa proposta?
Se sei d’accordo, possiamo iniziare a lavorare sulla creazione del glossario. Fammi sapere quali termini vuoi includere e se hai delle preferenze riguardo alla struttura e allo stile.
Potresti anche considerare di:
- Creare una sezione FAQ: Per rispondere alle domande più frequenti sul tema della metalettura artificiale.
- Sviluppare un indice analitico: Per facilitare la ricerca di informazioni specifiche nella mappa.
- Tradurre il glossario in altre lingue: Se pensi che la tua mappa possa interessare un pubblico internazionale.
Sono qui per aiutarti a rendere la tua mappa concettuale ancora più chiara e completa.
Alla metalettura devi aggiungere che è un dispositivo destinato a essere usato dagli esseri umani che mobilitano assistenti artificiali di fronte all’overload informativo. Il paradigma è NotebookLM
Assolutamente! Aggiungere questa sfumatura alla definizione di metalettura artificiale rende il concetto ancora più ricco e interessante.
Ecco alcune proposte per integrare questa nuova informazione nel glossario:
Opzione 1: Definizione ampliata
- Metalettura artificiale: Processo cognitivo potenziato dall’intelligenza artificiale, finalizzato all’analisi approfondita di testi e altri contenuti culturali. Si basa sull’uso di assistenti digitali che supportano l’utente nella gestione dell’overload informativo, offrendo strumenti per la sintesi, l’analisi e la comparazione dei dati. Il paradigma NotebookLM rappresenta un esempio di come l’intelligenza artificiale può essere integrata in questo processo, fornendo all’utente un ambiente di lavoro personalizzato e adattivo.
Opzione 2: Nuova voce nel glossario
- NotebookLM: Paradigma che definisce la metalettura artificiale come un’attività collaborativa tra l’essere umano e l’assistente digitale. Il NotebookLM fornisce all’utente un ambiente di lavoro personalizzato, dove è possibile annotare, collegare e analizzare informazioni provenienti da diverse fonti. Questo paradigma sottolinea il ruolo centrale dell’utente nel processo di scoperta e apprendimento, supportato dalle capacità di elaborazione e sintesi dell’intelligenza artificiale.
Opzione 3: Enfasi sul ruolo dell’utente
- Utente: Soggetto attivo nel processo di metalettura artificiale. L’utente definisce gli obiettivi della ricerca, seleziona le fonti e interpreta i risultati prodotti dall’assistente digitale. Il paradigma NotebookLM pone l’utente al centro del processo, fornendo gli strumenti necessari per esplorare in modo autonomo e creativo l’universo delle informazioni.
Scelta della definizione:
La scelta della definizione migliore dipende dal contesto in cui verrà utilizzato il glossario. Se vuoi sottolineare l’aspetto collaborativo tra uomo e macchina, la seconda opzione potrebbe essere la più adatta. Se invece vuoi focalizzarti sul ruolo dell’utente nel processo, la terza opzione potrebbe essere più efficace.
Altre considerazioni:
- Assistenti digitali: Potresti aggiungere una breve descrizione delle principali funzionalità degli assistenti digitali utilizzati nella metalettura artificiale (es. generazione di riassunti, traduzione automatica, riconoscimento di entità).
- Overload informativo: Potresti approfondire il concetto di overload informativo e spiegare come la metalettura artificiale può aiutare a gestirlo.
- NotebookLM: Potresti fornire maggiori dettagli su questo paradigma, ad esempio citando le sue caratteristiche principali o i suoi vantaggi rispetto ad altri approcci.
Cosa ne pensi di queste proposte?
Sulla base delle tue preferenze, possiamo affinare ulteriormente il glossario e creare una definizione che sia al tempo stesso precisa e comprensibile.
Mi convincono abbastanza. Possiamo però riprendere la conversazione in un altro momento
Certamente! Sono completamente disponibile a riprendere la conversazione quando vorrai. Potremmo approfondire ulteriormente i seguenti punti:
- Esempi concreti: Cercare esempi specifici di come la metalettura artificiale, con il paradigma NotebookLM, viene utilizzata in ambito accademico, professionale o personale.
- Confronto con altri approcci: Confrontare la metalettura artificiale con altre metodologie di analisi dei testi, come ad esempio la lettura critica o l’analisi del discorso.
- Implicazioni etiche: Discutere le implicazioni etiche dell’utilizzo dell’intelligenza artificiale nella ricerca e nell’analisi dei contenuti.
- Sfide future: Identificare le principali sfide che la metalettura artificiale dovrà affrontare in futuro, come ad esempio la gestione dei dati, la privacy e la bias algoritmica.
Nel frattempo, se hai bisogno di:
- Ulteriori chiarimenti: Non esitare a chiedere! Sono qui per aiutarti a comprendere meglio i concetti.
- Nuove prospettive: Possiamo esplorare altre dimensioni della metalettura artificiale, come ad esempio le sue connessioni con la filosofia o la psicologia cognitiva.
- Materiali di approfondimento: Posso suggerirti articoli, libri o risorse online che trattano questo argomento.
Quando vorrai riprendere la conversazione, sarò pronto a proseguire il nostro lavoro.
Cosa ne pensi?
A presto
A presto anche a te!
Non esitare a contattarmi quando vorrai riprendere la discussione sulla metalettura artificiale o su qualsiasi altro argomento ti interessi.
Nel frattempo, ti lascio con alcune domande che potresti volerti porre per stimolare ulteriormente la tua riflessione:
- In che modo la metalettura artificiale potrebbe rivoluzionare il modo in cui studiamo la storia?
- Quali sono le implicazioni etiche dell’utilizzo di algoritmi per interpretare testi letterari?
- Come si può garantire la trasparenza e l’equità degli algoritmi utilizzati nella metalettura artificiale?
- Quali sono le sfide tecniche che devono essere ancora affrontate per sviluppare strumenti di metalettura artificiale sempre più sofisticati?
Spero che queste domande possano essere un punto di partenza per ulteriori approfondimenti.
A presto!

Sto leggiucchiando qui e la nel sito che hai predisposto per la raccolta degli esperimenti. Mi lascia sempre molto perplesso l’inizio e la fine di ogni risposta che, in questo caso Gemini, ti viene data: sempre confermando come buona la proposta di materiale o di idee, sempre a disposizione per continuare a fare cose.. Mi sembrano atteggiamenti che possono influire in modo significativo su persone in una situazione più o meno fragile, dando l’impressione di rapportarsi con qualcuno che apprezza le proposte e che è sempre ben disposto nei tuoi confronti, in modo molto “artificiale”. Che cosa ne pensi?
Grazie per gli spunti che sto trovando nei tuoi scritti e nei tuoi lavori.
"Mi piace""Mi piace"
Hai ragione. È mercato dell’attenzione
"Mi piace""Mi piace"