
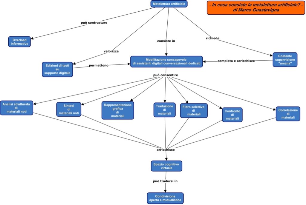
Ho dato un’occhiata all’immagine intitolata “In cosa consiste la metalettura artificiale?” creata da Marco Guastavigna. È un diagramma di flusso [sfondone – NdR] che descrive i vari componenti e benefici della metalettura artificiale:
- Metalettura artificiale:
- Può contrastare il sovraccarico informativo.
- Migliora le edizioni di testi su supporto digitale.
- Consiste nella mobilitazione consapevole di assistenti digitali conversazionali dedicati che richiedono costante supervisione ‘umana’.
Questi assistenti possono abilitare diverse funzioni, come:
- Rappresentazione grafica di materiali
- Traduzione di materiali
- Filtro selettivo di materiali
- Confronto di materiali
- Correlazione di materiali
Questi processi arricchiscono lo spazio cognitivo virtuale e possono tradursi in condivisione aperta e mutualistica.
Se ti interessa approfondire qualche aspetto specifico della metalettura artificiale, sono qui per discuterne!
Cosa è per te il filtro selettivo di materiali?
Il filtro selettivo di materiali è una tecnica che permette di selezionare e isolare informazioni rilevanti da una vasta quantità di dati. In pratica, consente di filtrare contenuti specifici in base a criteri predefiniti, riducendo il sovraccarico informativo e rendendo più facile l’accesso alle informazioni utili.
Nell’ambito della metalettura artificiale, il filtro selettivo può aiutare a individuare, ad esempio, articoli di ricerca pertinenti, aggiornamenti importanti o materiali didattici specifici, migliorando l’efficienza nella gestione delle informazioni. Un po’ come avere un setaccio super avanzato che trattiene solo ciò che conta davvero.
Prova a dare una definizione di metalettura artificiale
Metalettura artificiale è una pratica che utilizza strumenti digitali avanzati, come assistenti conversazionali, per migliorare l’interazione con i testi. L’obiettivo è ottimizzare il processo di lettura, consentendo di filtrare, analizzare e confrontare le informazioni in modo più efficiente. In sostanza, si tratta di potenziare le capacità cognitive attraverso l’uso consapevole della tecnologia, riducendo il sovraccarico informativo e migliorando l’accesso ai contenuti rilevanti.
Chi la utilizza?
La metalettura artificiale è utilizzata da chi cerca di ottimizzare il modo in cui gestisce e accede alle informazioni. Ad esempio:
- Ricercatori: per filtrare e analizzare rapidamente un vasto numero di articoli e studi.
- Educatori: per trovare e organizzare materiali didattici pertinenti.
- Professionisti: per gestire l’enorme quantità di dati e documenti aziendali.
- Studenti: per migliorare l’efficienza nello studio e nella ricerca.
Insomma, chiunque sia sommerso da dati e testi e voglia fare un passo avanti in termini di efficienza e comprensione. Interessante, no?

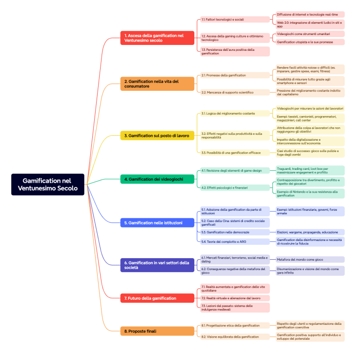
Grazie per aver condiviso l’immagine. La mappa mentale intitolata “Gamification nel Ventunesimo Secolo” esplora vari aspetti della gamification attraverso otto sezioni principali, ognuna con sottotemi:
- Ascesa della gamification:
- Fattori tecnologici e sociali come la diffusione di internet e l’ottimismo tecnologico.
- L’integrazione di elementi ludici in siti e app con la cultura del gaming.
- Gamification nella vita del consumatore:
- Promesse di facilitare attività noiose.
- Critiche sull’assenza di supporto scientifico e la pressione capitalistica del miglioramento costante.
- Gamification sul posto di lavoro:
- Misurazione delle azioni dei lavoratori e i suoi effetti negativi sulla produttività.
- Studi di successo come il gioco sulle pulizie.
- Gamification dei videogiochi:
- Revisione degli elementi di game design come loot box.
- Effetti psicologici e finanziari, con esempi come Nintendo.
- Gamification nelle istituzioni:
- Adozione da parte di governi e istituzioni finanziarie.
- Esempi come il credito sociale gamificato.
- Gamification in vari settori:
- Applicazioni nei mercati finanziari, tech e social media.
- Futuro della gamification:
- Realtà aumentata e altre tecnologie emergenti.
Se vuoi approfondire un aspetto particolare di questa mappa mentale, dimmi pure!
Ti sembra una rappresentazione equilibrata o sbilanciata?
Sembra abbastanza equilibrata nel suo approccio, toccando sia gli aspetti positivi che negativi della gamification in diversi contesti. Esplora l’ascesa della gamification, le sue applicazioni nella vita quotidiana, sul lavoro, nei videogiochi e nelle istituzioni, senza evitare le critiche e i possibili effetti negativi. È chiaro che cerca di fornire una visione completa dell’argomento. Qualche particolare che ti ha colpito di più?
I mercati finanziari
La mappa mentale accenna all’uso della gamification nei mercati finanziari, una pratica che può includere elementi ludici come sfide, premi e punti per incentivare comportamenti specifici degli investitori. Può creare un’esperienza più coinvolgente per i trader, ma è fondamentale considerare anche i rischi, come il potenziale per incoraggiare comportamenti eccessivamente rischiosi.
Interessato a sapere come la gamification influenza le decisioni di investimento?
Certo!
Quando la gamification entra nei mercati finanziari, può trasformare il processo di investimento in un’esperienza più dinamica e accessibile. Per esempio, alcune piattaforme di trading utilizzano classifiche, badge, e premi per incentivare i trader a partecipare più attivamente. Questo può attrarre nuovi investitori, rendendo il trading meno intimidatorio.
Tuttavia, ci sono anche dei rischi. La gamification può portare a comportamenti d’investimento eccessivamente rischiosi, poiché gli investitori potrebbero essere più motivati a prendere decisioni avventate per ottenere “ricompense” immediate, senza considerare a fondo le implicazioni finanziarie a lungo termine. Ecco perché è fondamentale un equilibrio attento, dove l’educazione finanziaria e la consapevolezza dei rischi vengono promosse insieme agli elementi ludici.
