Categoria: Agente: Copilot PRO
Bluff concettuali, per nulla rigorosi
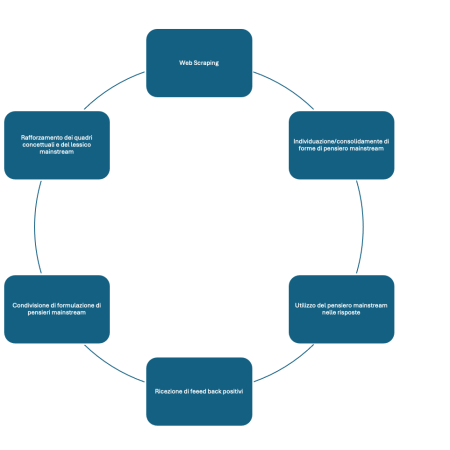
Essere (umano) argomento di analisi/sintesi
Esame di Stato 2024 – Seconda prova, Sala e Vendita
Copilot Pro e la prima prova 2024
Write for me di ChatGPT e la prima prova 2024
Infografiche e poster in automatico
Intelligenza artificiale emEtica – una collana di pubblicazioni in continua espansione
Tessuto retorico tecno-liberista in salsa indisponente
